GATE10の使い方 2 ~物理モデルの比較~

GATEはバックグラウンドでGeant4を動かしています。
Geant4には様々な物理モデルが搭載されていおり、目的に応じて最適なものを選択する必要があります。これは、すべての種類の放射線、広いエネルギー範囲の物理現象を説明する一意のモデルが存在しないためです。
Geant4で使用できる物理モデルはここに示されています。
今回はそれを順に実行して結果を比較していきます。
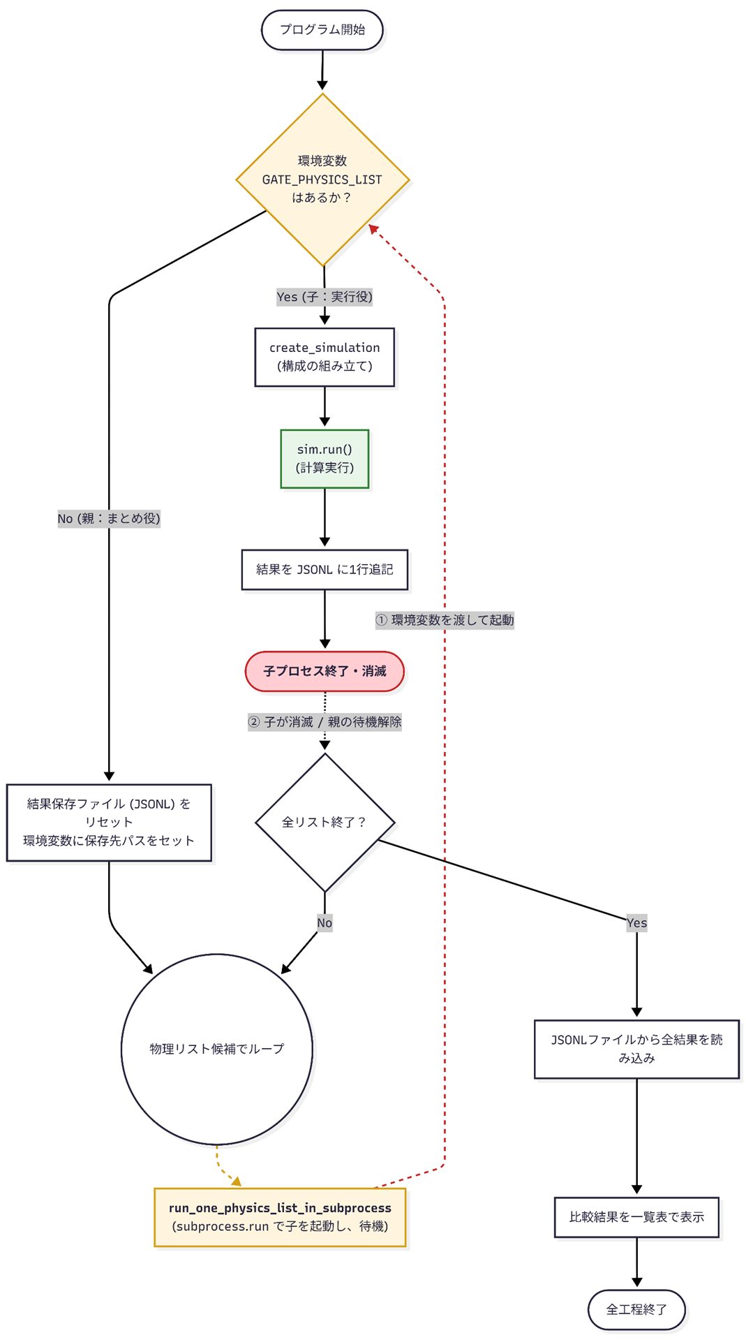
まず最初にコードのフローチャートを示します。親プロセスが最初に呼ばれ、その中で子プロセスが何度も呼ばれる(物理モデルの数だけ繰り返す)という流れです。

次にコードの全体像を示します。コメントやコードの整形はChatGPTにお願いしました。
#!/usr/bin/env python3
# -*- coding: utf-8 -*-
"""
Theme01:
- 指定したエネルギーのガンマ線を水ファントムに照射する
- 統計情報(時間・イベント数・トラック数・ステップ数など)を取得する
- 物理リスト(特にEMオプション)の違いによる計算結果・速度の違いを比較する
このスクリプトは2つの動き方があります。
(1) 親プロセス(まとめ役)
- 物理リストの候補を順番に「別プロセス」で実行する
- それぞれの結果を JSONL ファイルに追記していく
- 最後に一覧表を表示する
(2) 子プロセス(1つの物理リストを実行する役)
- 環境変数 GATE_PHYSICS_LIST に指定された物理リストでシミュレーションを実行
- 結果を JSONL に1行追記する(親プロセスが回収する)
"""
import os
import sys
import json
import subprocess
from pathlib import Path
import opengate as gate
from opengate.utility import g4_units
# =============================================================================
# 単位の定義(Geant4の単位系)
# =============================================================================
m = g4_units.m
cm = g4_units.cm
mm = g4_units.mm
keV = g4_units.keV
Bq = g4_units.Bq
sec = g4_units.second # ※今のコードでは使っていないが、読みやすさのため残してある
# =============================================================================
# 設定(ユーザーが変えやすい場所)
# =============================================================================
CONFIG = {
# 線源
"source_particle": "gamma",
"source_energy_keV": 511.0,
"source_n": 200000,
# ファントム(水箱)
"phantom_material": "G4_WATER",
"phantom_size_cm": [40.0, 40.0, 40.0], # [X, Y, Z] cm
"phantom_translation_cm": [0.0, 0.0, 25.0], # [X, Y, Z] cm
# 比較する物理リスト
"physics_lists": [
"QGSP_BERT_EMV",
"QGSP_BERT",
"QGSP_BERT_EMZ",
"QGSP_BIC",
"QGSP_BIC_EMY",
"QGSP_INCLXX",
"FTFP_BERT",
"FTFP_BERT_EMV",
"FTFP_BERT_EMZ",
],
}
# =============================================================================
# 1) シミュレーションを「作る」関数
# =============================================================================
def create_simulation(physics_list_name: str):
"""
指定された物理リスト名で Simulation を組み立てる。
ここではまだ実行しない(runしない)。
"""
# Simulation オブジェクトを作成
sim = gate.Simulation()
# -------------------------------------------------------------------------
# World(最上位ボリューム)設定
# -------------------------------------------------------------------------
world = sim.world
world.size =
world.material = "G4_AIR"
# -------------------------------------------------------------------------
# 水ファントム(箱)を作成して World の中に置く
# -------------------------------------------------------------------------
waterbox = sim.add_volume("Box", "Waterbox")
waterbox.size = [value_cm * cm for value_cm in CONFIG["phantom_size_cm"]]
waterbox.translation = [value_cm * cm for value_cm in CONFIG["phantom_translation_cm"]]
waterbox.material = CONFIG["phantom_material"]
waterbox.color = [0, 0, 1, 0.3] # 青・半透明(可視化する場合に見やすい)
# -------------------------------------------------------------------------
# 線源(ガンマ線)を作成
# -------------------------------------------------------------------------
source = sim.add_source("GenericSource", "gamma_source")
source.particle = CONFIG["source_particle"]
source.energy.mono = CONFIG["source_energy_keV"] * keV
# 位置:点線源、ファントム前方10 cm(Z方向マイナス側)
source.position.type = "point"
source.position.translation = [0, 0, -10 * cm]
# 向き:Z軸正方向へ打つ
source.direction.type = "momentum"
source.direction.momentum = [0, 0, 1]
# 発生させる粒子数
source.n = CONFIG["source_n"]
# -------------------------------------------------------------------------
# 物理リストを設定
# -------------------------------------------------------------------------
sim.physics_manager.physics_list_name = physics_list_name
# Production cut(生成カット)設定:例として0.1 mm
sim.physics_manager.global_production_cuts.gamma = 0.1 * mm
sim.physics_manager.global_production_cuts.electron = 0.1 * mm
sim.physics_manager.global_production_cuts.positron = 0.1 * mm
sim.physics_manager.global_production_cuts.proton = 0.1 * mm
# -------------------------------------------------------------------------
# 統計情報アクターを追加
# -------------------------------------------------------------------------
stats_actor = sim.add_actor("SimulationStatisticsActor", "Stats")
stats_actor.track_types_flag = True # 粒子種別ごとのトラック数も記録する
return sim, waterbox, source, stats_actor
# =============================================================================
# 2) シミュレーションを「実行して結果を表示・保存する」関数
# =============================================================================
def run_simulation_and_print_report(physics_list_name: str):
"""
create_simulation() で組み立てたシミュレーションを実行し、
統計情報を表示し、必要なら JSONL ファイルに結果を追記する。
"""
# まずシミュレーションを構築(ここで失敗することがあるのでtry)
try:
sim, waterbox, source, _stats_actor = create_simulation(physics_list_name)
except Exception as exc:
print("=" * 80)
print("テーマ1: 物理リスト比較")
print("=" * 80)
print(f"物理リスト: {physics_list_name}")
print(f"物理リストの初期化に失敗しました: {exc}")
print("=" * 80 + "\n")
return
# -------------------------------------------------------------------------
# 実行前の情報表示(初心者が条件を追えるように)
# -------------------------------------------------------------------------
print("=" * 80)
print("テーマ1: 物理リスト比較")
print("=" * 80)
print(f"物理リスト: {physics_list_name}")
print(f"粒子種類: {source.particle}")
print(f"エネルギー: {source.energy.mono / keV:.1f} keV")
print(f"粒子数: {source.n:,}")
print(f"ファントム材質: {waterbox.material}")
print(
f"ファントムサイズ: {waterbox.size[0] / cm:.1f} x "
f"{waterbox.size
/ cm:.1f} x {waterbox.size
/ cm:.1f} cm"
)
print("=" * 80)
print("\nシミュレーション開始...")
# -------------------------------------------------------------------------
# 実行
# -------------------------------------------------------------------------
sim.run()
print("\nシミュレーション完了!")
print("=" * 80)
# -------------------------------------------------------------------------
# 統計情報の取得と表示
# -------------------------------------------------------------------------
output = sim.get_actor("Stats") # "Stats" という名前のアクターの結果を取り出す
print("\n【統計情報】")
print(output)
# duration は ns 単位なので秒に変換(ns -> s)
duration_s = output.counts.duration * 1e-9
events = output.counts.events
tracks = output.counts.tracks
steps = output.counts.steps
# 1秒あたりイベント数(PPS)
if duration_s > 0:
pps = events / duration_s
else:
pps = 0.0
print("\n【詳細統計】")
print(f"総実行時間: {duration_s:.2f} 秒")
print(f"総イベント数: {events:,}")
print(f"総トラック数: {tracks:,}")
print(f"総ステップ数: {steps:,}")
print(f"1秒あたりの粒子数 (PPS): {pps:.2e}")
# 粒子種別トラック数(存在するときだけ表示)
if output.counts.track_types:
print("\n【粒子種別トラック数】")
for particle, count in sorted(output.counts.track_types.items()):
print(f" {particle:15s}: {count:,}")
print("\n" + "=" * 80)
# -------------------------------------------------------------------------
# 結果を JSONL 形式で追記(親プロセスが後でまとめる)
# -------------------------------------------------------------------------
result = {
"physics_list": physics_list_name,
"duration_s": duration_s,
"events": events,
"tracks": tracks,
"steps": steps,
"pps": pps,
}
results_file = os.environ.get("GATE_RESULTS_FILE")
if results_file:
with open(results_file, "a", encoding="utf-8") as f:
f.write(json.dumps(result) + "\n")
# =============================================================================
# 3) 物理リストごとに「別プロセス」で実行する関数
# =============================================================================
def run_one_physics_list_in_subprocess(physics_list_name: str):
"""
物理リスト1つを「別プロセス」で実行する。
- 子プロセス側は環境変数 GATE_PHYSICS_LIST を見て単発実行する
- こうすることで、物理リスト初期化が互いに影響しにくくなる
"""
env = os.environ.copy()
env["GATE_PHYSICS_LIST"] = physics_list_name
# 結果ファイル名も子プロセスに引き継ぐ
if "GATE_RESULTS_FILE" in os.environ:
env["GATE_RESULTS_FILE"] = os.environ["GATE_RESULTS_FILE"]
# このスクリプト自身を「pythonで」実行する
cmd = [sys.executable, os.path.abspath(__file__)]
subprocess.run(cmd, env=env, check=False)
# =============================================================================
# 4) 結果ファイル(JSONL)を読み込む関数
# =============================================================================
def load_results_jsonl(path: Path):
"""
JSONL(1行1JSON)を読み込んで、Pythonのリストにする。
"""
results = []
if not path.exists():
return results
with open(path, "r", encoding="utf-8") as f:
for line in f:
line = line.strip()
if line:
results.append(json.loads(line))
return results
# =============================================================================
# 5) 結果を表形式で表示する関数
# =============================================================================
def print_results_table(results):
"""
results(辞書のリスト)を、見やすい表で表示する。
"""
if not results:
return
print("\n" + "=" * 80)
print("物理リスト比較結果(一覧)")
print("=" * 80)
header = (
f"{'PhysicsList':<18} "
f"{'Time[s]':>9} "
f"{'Events':>10} "
f"{'Tracks':>10} "
f"{'Steps':>10} "
f"{'PPS':>12}"
)
print(header)
print("-" * len(header))
for r in results:
print(
f"{r['physics_list']:<18} "
f"{r['duration_s']:>9.2f} "
f"{r['events']:>10,} "
f"{r['tracks']:>10,} "
f"{r['steps']:>10,} "
f"{r['pps']:>12.2e}"
)
# =============================================================================
# メイン処理
# =============================================================================
if __name__ == "__main__":
# ------------------------------------------------------------
# 子プロセスとして呼ばれた場合:
# 環境変数 GATE_PHYSICS_LIST がある → その物理リストで単発実行
# ------------------------------------------------------------
physics_list_from_env = os.environ.get("GATE_PHYSICS_LIST")
if physics_list_from_env:
run_simulation_and_print_report(physics_list_from_env)
sys.exit(0)
# ------------------------------------------------------------
# 親プロセスとして呼ばれた場合:
# 全物理リストを順番に「別プロセス」で実行して結果を集める
# ------------------------------------------------------------
results_path = Path("theme01_physics_list_results.jsonl")
# 以前の結果があれば削除して、まっさらから始める
if results_path.exists():
results_path.unlink()
# 子プロセスが結果を書き込めるように、結果ファイルの場所を環境変数で共有
os.environ["GATE_RESULTS_FILE"] = str(results_path.resolve())
# 物理リスト候補を順番に実行(それぞれ別プロセス)
for physics_list in CONFIG["physics_lists"]:
run_one_physics_list_in_subprocess(physics_list)
# すべて終わったら結果ファイルを読み込んで一覧表示
results = load_results_jsonl(results_path)
print_results_table(results)
実行しますと、それぞれの物理モデルでの結果が表示されます。
また、最後にすべてのモデルの比較結果が表形式で表示されます。
物理リスト比較結果(一覧)
| PhysicsList | Time[s] | Events | Tracks | Steps | PPS |
|---|---|---|---|---|---|
| QGSP_BERT_EMV | 2.11 | 200,000 | 501,722 | 2,082,155 | 9.49e+04 |
| QGSP_BERT | 2.13 | 200,000 | 503,382 | 2,147,591 | 9.40e+04 |
| QGSP_BERT_EMZ | 9.15 | 200,000 | 502,224 | 4,698,372 | 2.19e+04 |
| QGSP_BIC | 2.49 | 200,000 | 502,890 | 2,145,850 | 8.03e+04 |
| QGSP_BIC_EMY | 4.24 | 200,000 | 503,355 | 2,730,819 | 4.72e+04 |
| QGSP_INCLXX | 2.27 | 200,000 | 502,773 | 2,146,468 | 8.81e+04 |
| FTFP_BERT | 2.47 | 200,000 | 502,209 | 2,142,558 | 8.10e+04 |
| FTFP_BERT_EMV | 2.26 | 200,000 | 502,954 | 2,084,684 | 8.85e+04 |
| FTFP_BERT_EMZ | 9.27 | 200,000 | 503,031 | 4,705,696 | 2.16e+04 |
使用した物理モデルは(1)ハドロンモデルと(2)電磁モデルに分けて考えます。
ハドロン系の違い(QGSP_BERT、QGSP_BIC、QGSP_INCLXX、FTFP_BERT など)よりも、末尾に付いている電磁相互作用(EM)オプションの違い(EMV、EMY、EMZ)の方が、計算時間とステップ数に大きく影響します。まぁ入射エネルギーが511keVだからハドロン反応が関係しないってのがあると思います。
EMオプションを付けると、デフォルトの電磁物理が置き換わり、EMV(Option 1)は「精度は低いが速い」、EMY(Option 3)は「ガンマ線と荷電粒子輸送をより詳細に扱うため標準より遅くなる」、EMZ(Option 4)は「低エネルギーと標準パッケージから最良のモデルを選ぶ最も高精度の構成で、標準より遅い」と説明されています。
今回の結果hその通りになっているのが分かります。自分が行うシミュレーションにおいて、どの程度の細かさが必要なのかによってEMVを使うのか、EMYを使うのかを選択すると良いと思います。
上記のコードではMaterialやProduction cutについても指定していますので、あわせて説明していきます。
GATE 10は、Geant4のNISTマテリアルデータベースと、GATEカスタムマテリアルデータベースをサポートしています。自分で物質を定義することもできます。世の中に存在しないものまで作れます。

また、上記のコードではカットオフ(プロダクションカット)も指定しています。他のモンテカルロコードがエネルギーで指定するカットオフですが、Geant4ではプロダクションカットは、二次粒子の飛程を指定します。しきい値を下回った場合、二次粒子は生成されず、その場でエネルギーが付与されます。production cut は「粒子を止めるルール」ではないと説明されています。そのため、エネルギーが0になるまで追跡されます。

ちょっと理解が難しいところですね。


world.material = "G4_AIR"
# -------------------------------------------------------------------------
# 水ファントム(箱)を作成して World の中に置く
# -------------------------------------------------------------------------
waterbox = sim.add_volume("Box", "Waterbox")
waterbox.size = [value_cm * cm for value_cm in CONFIG["phantom_size_cm"]]
waterbox.translation = [value_cm * cm for value_cm in CONFIG["phantom_translation_cm"]]
waterbox.material = CONFIG["phantom_material"]
waterbox.color = [0, 0, 1, 0.3] # 青・半透明(可視化する場合に見やすい)
# -------------------------------------------------------------------------
# 線源(ガンマ線)を作成
# -------------------------------------------------------------------------
source = sim.add_source("GenericSource", "gamma_source")
source.particle = CONFIG["source_particle"]
source.energy.mono = CONFIG["source_energy_keV"] * keV
# 位置:点線源、ファントム前方10 cm(Z方向マイナス側)
source.position.type = "point"
source.position.translation = [0, 0, -10 * cm]
# 向き:Z軸正方向へ打つ
source.direction.type = "momentum"
source.direction.momentum = [0, 0, 1]
# 発生させる粒子数
source.n = CONFIG["source_n"]
# -------------------------------------------------------------------------
# 物理リストを設定
# -------------------------------------------------------------------------
sim.physics_manager.physics_list_name = physics_list_name
# Production cut(生成カット)設定:例として0.1 mm
sim.physics_manager.global_production_cuts.gamma = 0.1 * mm
sim.physics_manager.global_production_cuts.electron = 0.1 * mm
sim.physics_manager.global_production_cuts.positron = 0.1 * mm
sim.physics_manager.global_production_cuts.proton = 0.1 * mm
# -------------------------------------------------------------------------
# 統計情報アクターを追加
# -------------------------------------------------------------------------
stats_actor = sim.add_actor("SimulationStatisticsActor", "Stats")
stats_actor.track_types_flag = True # 粒子種別ごとのトラック数も記録する
return sim, waterbox, source, stats_actor
# =============================================================================
# 2) シミュレーションを「実行して結果を表示・保存する」関数
# =============================================================================
def run_simulation_and_print_report(physics_list_name: str):
"""
create_simulation() で組み立てたシミュレーションを実行し、
統計情報を表示し、必要なら JSONL ファイルに結果を追記する。
"""
# まずシミュレーションを構築(ここで失敗することがあるのでtry)
try:
sim, waterbox, source, _stats_actor = create_simulation(physics_list_name)
except Exception as exc:
print("=" * 80)
print("テーマ1: 物理リスト比較")
print("=" * 80)
print(f"物理リスト: {physics_list_name}")
print(f"物理リストの初期化に失敗しました: {exc}")
print("=" * 80 + "\n")
return
# -------------------------------------------------------------------------
# 実行前の情報表示(初心者が条件を追えるように)
# -------------------------------------------------------------------------
print("=" * 80)
print("テーマ1: 物理リスト比較")
print("=" * 80)
print(f"物理リスト: {physics_list_name}")
print(f"粒子種類: {source.particle}")
print(f"エネルギー: {source.energy.mono / keV:.1f} keV")
print(f"粒子数: {source.n:,}")
print(f"ファントム材質: {waterbox.material}")
print(
f"ファントムサイズ: {waterbox.size[0] / cm:.1f} x "
f"{waterbox.size
/ cm:.1f} x {waterbox.size
/ cm:.1f} cm"
)
print("=" * 80)
print("\nシミュレーション開始...")
# -------------------------------------------------------------------------
# 実行
# -------------------------------------------------------------------------
sim.run()
print("\nシミュレーション完了!")
print("=" * 80)
# -------------------------------------------------------------------------
# 統計情報の取得と表示
# -------------------------------------------------------------------------
output = sim.get_actor("Stats") # "Stats" という名前のアクターの結果を取り出す
print("\n【統計情報】")
print(output)
# duration は ns 単位なので秒に変換(ns -> s)
duration_s = output.counts.duration * 1e-9
events = output.counts.events
tracks = output.counts.tracks
steps = output.counts.steps
# 1秒あたりイベント数(PPS)
if duration_s > 0:
pps = events / duration_s
else:
pps = 0.0
print("\n【詳細統計】")
print(f"総実行時間: {duration_s:.2f} 秒")
print(f"総イベント数: {events:,}")
print(f"総トラック数: {tracks:,}")
print(f"総ステップ数: {steps:,}")
print(f"1秒あたりの粒子数 (PPS): {pps:.2e}")
# 粒子種別トラック数(存在するときだけ表示)
if output.counts.track_types:
print("\n【粒子種別トラック数】")
for particle, count in sorted(output.counts.track_types.items()):
print(f" {particle:15s}: {count:,}")
print("\n" + "=" * 80)
# -------------------------------------------------------------------------
# 結果を JSONL 形式で追記(親プロセスが後でまとめる)
# -------------------------------------------------------------------------
result = {
"physics_list": physics_list_name,
"duration_s": duration_s,
"events": events,
"tracks": tracks,
"steps": steps,
"pps": pps,
}
results_file = os.environ.get("GATE_RESULTS_FILE")
if results_file:
with open(results_file, "a", encoding="utf-8") as f:
f.write(json.dumps(result) + "\n")
# =============================================================================
# 3) 物理リストごとに「別プロセス」で実行する関数
# =============================================================================
def run_one_physics_list_in_subprocess(physics_list_name: str):
"""
物理リスト1つを「別プロセス」で実行する。
- 子プロセス側は環境変数 GATE_PHYSICS_LIST を見て単発実行する
- こうすることで、物理リスト初期化が互いに影響しにくくなる
"""
env = os.environ.copy()
env["GATE_PHYSICS_LIST"] = physics_list_name
# 結果ファイル名も子プロセスに引き継ぐ
if "GATE_RESULTS_FILE" in os.environ:
env["GATE_RESULTS_FILE"] = os.environ["GATE_RESULTS_FILE"]
# このスクリプト自身を「pythonで」実行する
cmd = [sys.executable, os.path.abspath(__file__)]
subprocess.run(cmd, env=env, check=False)
# =============================================================================
# 4) 結果ファイル(JSONL)を読み込む関数
# =============================================================================
def load_results_jsonl(path: Path):
"""
JSONL(1行1JSON)を読み込んで、Pythonのリストにする。
"""
results = []
if not path.exists():
return results
with open(path, "r", encoding="utf-8") as f:
for line in f:
line = line.strip()
if line:
results.append(json.loads(line))
return results
# =============================================================================
# 5) 結果を表形式で表示する関数
# =============================================================================
def print_results_table(results):
"""
results(辞書のリスト)を、見やすい表で表示する。
"""
if not results:
return
print("\n" + "=" * 80)
print("物理リスト比較結果(一覧)")
print("=" * 80)
header = (
f"{'PhysicsList':<18} "
f"{'Time[s]':>9} "
f"{'Events':>10} "
f"{'Tracks':>10} "
f"{'Steps':>10} "
f"{'PPS':>12}"
)
print(header)
print("-" * len(header))
for r in results:
print(
f"{r['physics_list']:<18} "
f"{r['duration_s']:>9.2f} "
f"{r['events']:>10,} "
f"{r['tracks']:>10,} "
f"{r['steps']:>10,} "
f"{r['pps']:>12.2e}"
)
# =============================================================================
# メイン処理
# =============================================================================
if __name__ == "__main__":
# ------------------------------------------------------------
# 子プロセスとして呼ばれた場合:
# 環境変数 GATE_PHYSICS_LIST がある → その物理リストで単発実行
# ------------------------------------------------------------
physics_list_from_env = os.environ.get("GATE_PHYSICS_LIST")
if physics_list_from_env:
run_simulation_and_print_report(physics_list_from_env)
sys.exit(0)
# ------------------------------------------------------------
# 親プロセスとして呼ばれた場合:
# 全物理リストを順番に「別プロセス」で実行して結果を集める
# ------------------------------------------------------------
results_path = Path("theme01_physics_list_results.jsonl")
# 以前の結果があれば削除して、まっさらから始める
if results_path.exists():
results_path.unlink()
# 子プロセスが結果を書き込めるように、結果ファイルの場所を環境変数で共有
os.environ["GATE_RESULTS_FILE"] = str(results_path.resolve())
# 物理リスト候補を順番に実行(それぞれ別プロセス)
for physics_list in CONFIG["physics_lists"]:
run_one_physics_list_in_subprocess(physics_list)
# すべて終わったら結果ファイルを読み込んで一覧表示
results = load_results_jsonl(results_path)
print_results_table(results)








